此部分主要根据现有功能生成的结果进行解析,解释功能与参数,为用户提供参考。

Step1 · 描述性时间模式

描述性时间模式
示例:描述性时间模式输出图
结果解析
  • A:时间趋势与季节性分解
  • 对ASF月度病例序列进行STL稳健分解(周期=12)后,结果显示长期趋势整体呈显著下降,提示研究期内ASF流行强度由早期高位逐步回落并进入后期低位水平;同时,序列存在明显的年周期性成分,季节项振幅为 4804.832,表明季节波动幅度较大,但其强度在早期更为突出、后期相对收敛。残差项总体围绕0波动,仅在个别月份出现偏离,提示除趋势与季节性之外仍存在事件型扰动,需要在后续模型中通过干预项/异常期控制加以吸收。

  • B:多地区时间曲线对比
  • 在30个地区、31个时间点的月度面板数据上,多地区时间曲线对比显示ASF流行具有显著空间异质性与时间非同步性:不同地区在峰值高度、峰值出现时间及持续时间上差异明显,部分地区表现为短时高峰后迅速回落,部分地区则呈低位但间歇性波动,且存在“断续”式发病(或报告)特征。该结果提示后续分析需在模型结构中显式考虑地区层面的差异与潜在时空交互,以避免总体序列掩盖局地传播过程。

  • C:高峰期识别与季节曲线
  • 基于年–月聚合序列提取年度峰值信息(2018–2021共4年),结果表明年度峰值强度呈阶段性递减:早期年份峰值显著高于后续年份,2020–2021年度峰值整体处于低位,进一步支持ASF流行过程由暴发期转向低位维持的阶段性演化。年度峰值月份在不同年份间集中度不高(最集中的高峰月份为12月,但仅出现1年),提示单年峰值窗口受阶段性事件影响较强,跨年稳定性有限。 跨年平均的标准化季节曲线显示,ASF在年内存在相对明确的季节分布:冬季月份(年初与年末)整体偏高、年中相对偏低,并伴随若干次级波动峰。该季节曲线为后续建模提供了可解释的季节先验,提示年内高风险时间窗应重点关注冬季与年末阶段。

Step1 · 时间序列诊断与结构变化

时间序列诊断与结构变化
示例:诊断与结构变化输出图
结果解析
  • A:波动性与滚动统计
  • 在 12 个月滚动窗口下,病例序列表现出显著波动性:全期整体标准差 1207.9,整体CV=1.67644(>1)。滚动均值在早期处于高位并随后持续下降,滚动标准差同步由高位向低位收敛,表明序列整体呈现“暴发—回落—低位波动”的动态演化;同时,中后期滚动 CV 仍维持较高并有起伏,提示在低位阶段仍存在相对不稳定的波动特征。

  • B:异常值检测
  • 基于中位数与 MAD 的稳健 Z-score(阈值 |z|>3.5)识别异常月份,结果共检出 6 个异常点,且异常值主要集中在 2018 年下半年至 2019 年一季度的高发阶段。该结果表明早期存在若干显著峰值事件(可能对应真实暴发或报告/处置环节的集中效应),提示后续建模需对极端峰值进行显式处理(如脉冲/干预项、稳健误差或分期结构),以避免对参数估计与预测区间造成过度牵引。

  • C:自相关 / 偏自相关
  • 月度病例序列在理论 95% 置信区间阈值 ±0.352 下呈现显著短期相关结构:ACF 在滞后 1–2 阶显著,PACF 在滞后 1–3 阶显著。该结果表明 ASF 发病在月尺度上存在明确的短期记忆效应,当前病例水平受前 1–3 个月影响较强,提示序列以低阶自回归成分为主,为后续模型中滞后项设置与短期预测窗口选择提供依据。

  • D:变位点检测
  • 月度病例序列在理论 95% 置信区间阈值 ±0.352 下呈现显著短期相关结构:ACF 在滞后 1–2 阶显著,PACF 在滞后 1–3 阶显著。该结果表明 ASF 发病在月尺度上存在明确的短期记忆效应,当前病例水平受前 1–3 个月影响较强,提示序列以低阶自回归成分为主,为后续模型中滞后项设置与短期预测窗口选择提供依据。

Step1 · 时间因果与关联分析

时间因果与关联分析
示例:因果与关联分析输出图
结果解析
  • A:延迟相关分析
  • 病例数与多数气象/环境因子在同期(lag≈0)及短期滞后(约±2 个月)内的线性相关性整体较弱,而在中期滞后窗口(约 lag=+4~+6 个月)出现更为一致且幅度较高的相关峰值:多项生物气候变量(如 bio14、bio17、bio19)及水汽压(vapr)在该窗口内普遍呈正相关(相关系数约 r≈0.25~0.40),提示气象水分条件可能通过生态—生物学累积过程在数月尺度后对病例发生形成滞后影响。相较之下,太阳辐射(srad)相关性波动较小且缺乏稳定峰值;个别社会经济代理变量在特定滞后阶(如 water system 在 lag=+10)出现异常高相关,但由于缺乏相邻滞后的一致性支持,需谨慎解释并在后续因果检验与稳健性分析中进一步验证。

  • B-C:Granger 因果检验
  • 在 1–6 个月滞后范围内,未发现单一气象或环境因子在严格显著性水平(α=0.05)下对病例时间序列具有稳定的预测因果关系。然而,多项生物气候变量,尤其是与降水和湿度条件相关的指标(如 bio13、bio14、bio15、bio17、bio19 及 vapr),在特定滞后阶数(lag=1 或 lag=6)上反复呈现较低的 p 值趋势(p≈0.08–0.20),表明其可能对病例发生具有时间先导作用。该结果与延迟相关分析中识别出的中期滞后窗口(约 4–6 个月)高度一致,提示气候水分条件可能通过生态与生物学累积过程间接影响疾病传播风险。

  • D-F:线性分布滞后效应(DLNM)
  • 不同生物气候变量对病例发生的滞后效应存在显著差异。其中,bio10 在多变量框架下表现出清晰且稳定的时间滞后结构,其效应在中期滞后(约 3–4 个月)达到峰值,并在累积暴露–响应分析中呈现出相对风险系统性偏离 1 的趋势,提示其对病例发生具有稳健的累积影响。相比之下,bio13、bio15 及 bio8 的滞后效应整体较弱,而 bio5 的效应方向随滞后阶数变化较大,缺乏一致性。上述结果表明,在所分析的气候因子中,bio10 可能是驱动病例时间变化的关键气候指标。

Step2 · 方向与扩散分析

方向与扩散分析
示例:方向与扩散分析输出图
结果解析
  • A:标准差椭圆
  • 结果表明,2018—2021 年病例空间分布在位置、扩散尺度及主方向上均存在明显的年际差异。2018 年病例分布呈现出显著的方向性扩散特征,空间形态较为狭长;2019 年病例空间分布范围明显扩大,长短轴差距缩小,空间结构趋于均匀,且整体重心发生显著迁移。2020 年病例空间分布显著收敛,扩散尺度明显减小,主扩散方向基本保持稳定。至 2021 年,病例空间分布再次扩散,且主扩散方向发生明显调整,表明病例空间扩散结构具有阶段性变化特征。总体而言,研究期间病例空间格局未呈现单向持续迁移,而是在不同年份经历了扩散、收敛与方向重构的动态调整过程。

  • B-C:趋势面分析
  • 病例在研究区域内呈现明显的空间异质性,高值区域主要分布于东北及部分沿海地区,而中西部和南部地区整体水平较低,表明病例分布具有显著的非均匀性特征。基于点级观测构建的趋势面背景进一步揭示了病例分布中存在清晰的大尺度空间梯度,提示宏观空间结构在病例空间格局形成中具有重要作用。在此基础上,结合气象与环境协变量建立的空间模型有效捕捉了上述空间趋势,其残差空间分布未表现出明显的系统性集聚,仅在个别区域出现局部异常点,说明模型已较为充分地解释了病例分布中的主要空间结构,为后续机制分析与推断提供了可靠依据。

  • D-F:质心分析
  • 全国病例加权质心总体位于中东部地区,反映出病例在空间上的显著集中性。基于 Bootstrap 重采样的稳定性分析显示,质心位置在不同抽样条件下高度集中,其 95% 置信椭圆范围较小,表明该空间质心具有良好的统计稳健性,并非由个别极端观测值驱动。进一步的年际质心轨迹分析表明,病例空间重心在不同年份间存在一定程度的位移,但整体变化幅度有限,未呈现持续的单向迁移趋势,提示病例空间格局在研究期间总体保持相对稳定,仅表现出阶段性的时序波动。

Step2 · 聚集与热点分析

聚集与热点分析
示例:热点分析输出图
结果解析
  • A:全局 Moran’s I
  • 2018、2019 及 2021 年病例空间分布均存在显著的正空间自相关(p<0.05),说明高值或低值病例在空间上更倾向于集聚分布,而非随机散布;相比之下,2020 年 Moran’s I 虽为正值但未通过显著性检验,提示该年度病例空间聚集特征明显减弱。结合空间分布热力图可见,病例在多数年份呈现稳定或阶段性的热点聚集区域,与全局空间自相关检验结果保持一致。进一步的拉格朗日乘子检验显示,在 2018、2019 与 2021 年中,LM-Lag 与 LM-Error 统计量及 Sarma 联合检验均显著(p<0.05),表明空间滞后效应与空间误差效应可能同时存在,因此优先采用空间杜宾模型(SDM)以刻画病例分布的空间依赖结构;而 2020 年各项空间依赖检验均不显著,说明该年度病例分布未表现出明显空间依赖特征,传统回归模型在该情形下具有一定适用性。

  • B-C:局部莫兰指数
  • 研究期内发病率在空间上呈现显著的局部集聚与离群特征。2018 年以低值集聚为主,局部区域表现出高–低或低–高离群现象;至 2019 年,空间异质性进一步增强,冷点区域连通性提高,同时离群省份的空间分布发生调整。上述结果显示,发病率的空间结构具有明显的时序演化特征,且省际间存在显著的局部空间依赖,为后续引入空间计量模型分析其影响机制提供了依据。

  • D-F:Getis–Ord Gi* 冷热点分析
  • 研究期内我国省域发病率呈现出显著且稳定的空间集聚特征。高值热点主要集中于中部及西南地区,并在不同年份间保持较强的空间连续性,显示出明显的区域性高风险集聚态势;相对而言,东北及部分北方地区长期表现为低值冷点区。上述空间格局在 2018—2021 年间呈现出显著的路径依赖特征,说明发病率的空间分布并非随机形成,而是受到区域性结构因素的持续影响。

Step2 · 插值分析

插值分析
示例:插值输出图
结果解析
  • A反距离加权插值(IDW)、B普通克里金(Ordinary Kriging, OK)和C泛克里金(Universal Kriging, UK)结果
  • 为揭示疫情风险在连续空间上的分布特征,本研究采用反距离加权插值(IDW)、普通克里金(Ordinary Kriging, OK)和泛克里金(Universal Kriging, UK)对病例数据进行空间表面拟合。本节未纳入样条插值和局部多项式拟合,结果比较主要基于上述三种方法展开。总体上,三种插值结果均表明,疫情风险在全国尺度上具有明显空间异质性,连续表面并非均匀分布,而呈现出高值区、低值区与过渡带并存的格局。三种方法在总体空间趋势上具有较好一致性,即东北地区及华北东部形成相对高值区,而中南—西南交界地区则表现为相对低值集中带,说明病例风险具有较明确的区域分异特征。不同方法对空间表面的刻画存在明显差异。IDW 果受观测点邻近关系影响较强,局部高低值多围绕样点呈斑块状分布,能够较敏感地反映局部波动,但同时存在较明显的“牛眼效应”,表面连续性和整体趋势表达相对不足。相比之下,OK与UK插值结果更为平滑,空间梯度过渡更自然,更适于表征宏观风险格局。其中,OK在东北高值区和中南低值区的界面刻画较为清晰,能够较好反映风险表面的区域分层;UK在引入趋势项后,整体表面进一步平滑,对大尺度背景结构的表达更连续,局部异常值对整体表面的扰动相对较弱。交叉验证结果显示,UK的拟合效果略优于OK。OK的交叉验证指标为RMSE=1.472、MAE=1.166(n=198),UK的RMSE和MAE分别为1.460和1.164(n=198),虽然差异不大,但UK在误差控制上具有一定优势。这表明在当前数据条件下,考虑空间趋势项的泛克里金模型能够更稳健地刻画连续风险表面。综合来看,三种插值方法均支持疫情风险存在显著空间分异,但从表面连续性、宏观格局表达及验证精度看,UK 表现最佳,OK次之,IDW更适合作为局部变化的辅助参照。因此,后续对连续空间风险格局的判读宜以UK结果为主,并以OK作为对照验证。

Step3 · 贡献率分析

贡献率分析
示例:贡献率输出图
结果解析
  • A/B:贡献率排序;C/D:影响因素热图
  • 基于XGBoost与LightGBM融合模型的贡献率分析结果,不同类型驱动因子对疫情风险等级的解释能力存在明显差异。气象高贡献率特征模块在仅保留6个核心变量的条件下,测试集准确率为0.750,交叉验证准确率为0.778±0.028,略高于包含33个变量的完整气象模块(0.747±0.018),说明经筛选后的核心气象变量已能够较稳定地表征主要风险信息,且变量压缩后模型泛化能力有所提升。地形与贸易高贡献率特征模块在保留11个核心变量后,测试集准确率为0.575,交叉验证准确率为0.652±0.101,亦略高于对应完整模块(0.632±0.106),表明该类变量虽然整体判别能力弱于气象模块,但核心特征筛选同样有助于提高模型稳定性。 从贡献率排序看,气象模块中贡献较高的变量主要包括cases_rolling_std_7、cases_rolling_mean_30、cases_rolling_mean_7、BIO-18、srad和wind。其中,短期滚动标准差及中短期滚动均值位居前列,说明病例时间序列自身的持续水平和波动状态对风险识别具有最强解释力,反映出疫情演化存在明显的时间记忆效应。在纯气象因子中,BIO-18、太阳辐射和风速贡献相对较高,提示降水季节性及辐射、风场条件是影响疫情发生的重要环境背景。 地形与贸易模块中,贡献率较高的变量主要包括GLHY_x_ZRCL、rivers、highway、年底存量(万)、pigs_x_highway、landscan_g、HZSCJ、NDVI_China_x_pigs、landscan_g_x_highway、log_pigs 和 NDVI_China。其中,交互项 GLHY_x_ZRCL贡献率最高,说明地理环境与贸易流动因素并非独立作用,而更可能通过复合作用影响疫情传播风险。与此同时,河流、道路、养殖规模和人口活动相关变量均进入高贡献特征集合,表明交通通达性、自然地理背景与宿主分布共同参与了高风险形成过程。 总体来看,关键驱动因素筛选结果表明,疫情风险识别的核心变量可归纳为两类:一类是反映疫情持续性与波动性的时间记忆型变量,另一类是与气候背景、交通联系、地理环境及养殖活动相关的外部驱动变量。前者对风险等级判别的直接贡献更强,后者则更多体现为对风险形成背景和传播条件的塑造作用。

贡献率分析
示例:贡献率输出图
结果解析
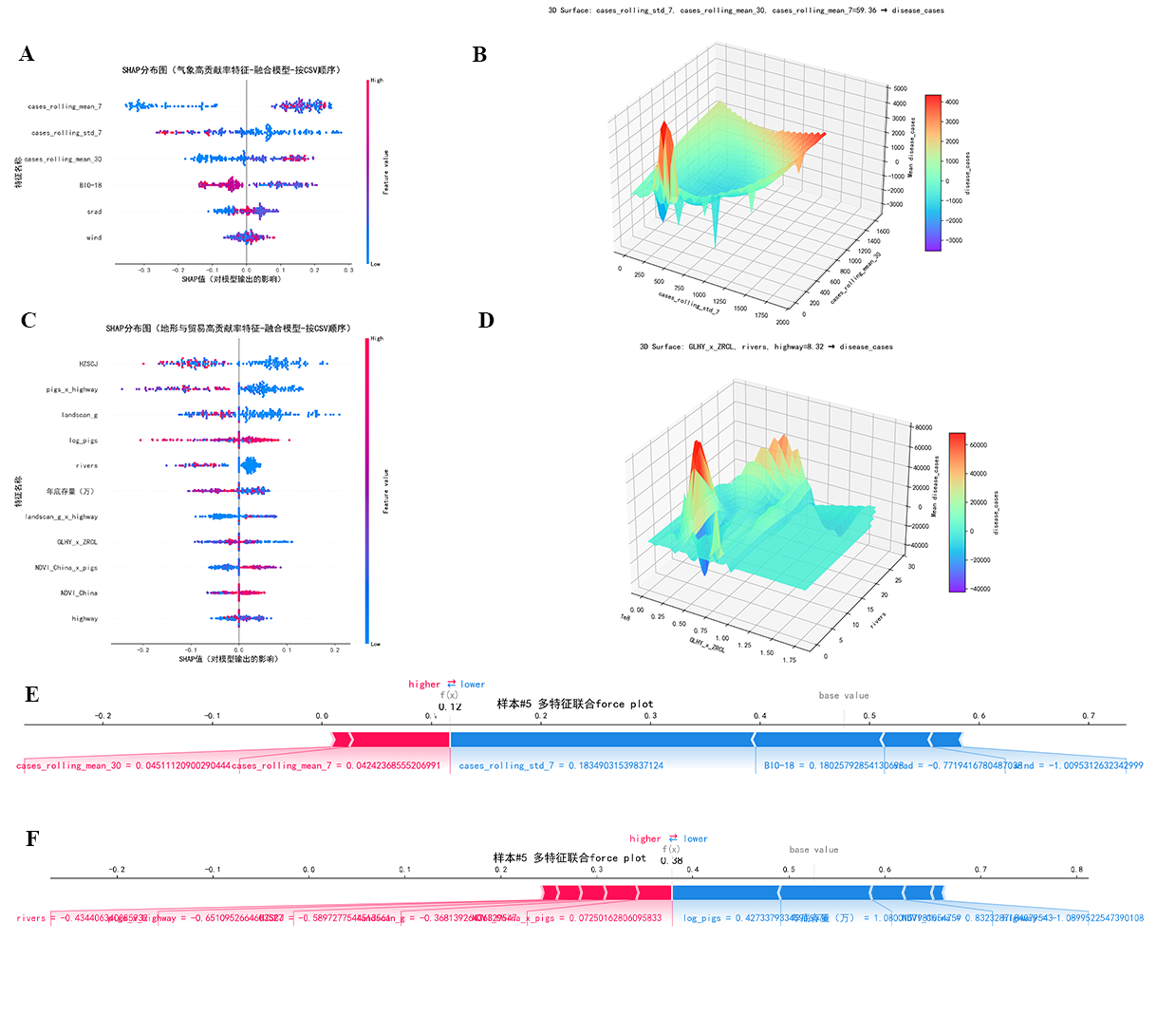
  • A/C:SHAP图;B/D:3D预测图;E/F:多特征联合图 force plot图
  • SHAP结果表明,主要驱动因子对疫情风险的作用具有明显的方向差异和非线性特征。气象模块中,cases_rolling_mean_7与cases_rolling_mean_30的高取值主要对应正向SHAP值,而低取值更多分布于负向区域,说明近期及中短期病例均值升高会显著提高高风险等级的判定概率,反映出疫情演化具有较强的持续性和时间累积效应。相比之下,cases_rolling_std_7的SHAP分布更为离散,提示短期波动程度对风险的影响并非单调变化,而与具体时空背景密切相关。 在气象因子中,BIO-18呈现较明显的双向贡献特征,高值样本多落于负向贡献区,而较低取值样本更易对应正向贡献,说明其与疫情风险之间存在显著非线性关系。srad与wind的SHAP值也主要围绕零值两侧分布,表明太阳辐射和风速并非以固定方向作用于疫情风险,而更可能在不同环境组合下表现为条件性效应。相关矩阵结果进一步显示,滚动病例特征之间相关性较强,而BIO-18、srad和wind与发病数的线性相关程度相对有限,说明这些变量的高贡献更多来源于其与病例过程之间的非线性耦合,而非简单线性关联。 地形与贸易模块的结果同样表明,空间环境与贸易流动因素主要通过交互作用影响风险形成。HZSCJ、pigs_x_highway、landscan_g、rivers等变量的SHAP值均呈明显双侧分布,说明其作用方向随变量取值及样本背景变化而改变,并不存在稳定单一的线性效应。相较之下,GLHY_x_ZRCL、NDVI_China_x_pigs和landscan_g_x_highway等交互项的重要性较高,提示自然地理、植被背景、人口活动与交通联系之间存在复合驱动机制。相关矩阵亦表明,地形与贸易变量与发病数之间的线性相关普遍较弱,而交互项之间存在一定相关性,进一步说明其贡献主要体现在非线性组合和交互增强效应上。 三维响应面结果进一步验证了上述特征。在地形与贸易模块中,GLHY_x_ZRCL与rivers在固定highway条件下形成明显的峰谷交替结构,表明疫情风险对地理—贸易复合条件的响应具有显著阈值性和非线性;在气象模块中,cases_rolling_std_7与cases_rolling_mean_30在固定cases_rolling_mean_7=59.36条件下的响应面同样表现出低谷、陡升与局部峰值并存的复杂形态,说明短期波动与中期病例均值之间并非独立线性叠加,而存在明显的交互放大效应。两类响应面共同表明,病例时间记忆变量与地理—贸易复合变量均具有显著的阈值性、交互性和阶段性作用特征。 样本级force plot结果进一步说明,单一样本的风险判定通常由多个因子共同驱动。气象模块中,滚动均值特征对高风险判定具有较强正向推动作用,而滚动标准差和BIO-18等变量在部分样本中表现为抑制效应;地形与贸易模块中,养殖规模、地理—贸易交互项及交通联系变量共同决定了样本风险输出方向。由此可见,疫情风险形成并非由单一因子主导,而是多类变量共同作用的结果。 总体而言,驱动因素贡献及其方向性分析表明,疫情风险形成具有显著的非线性和交互性特征。时间记忆变量在模型中贡献最高,说明疫情演化存在明显持续性;气象变量更多通过条件性和阈值性作用影响风险水平;地形与贸易变量则主要通过交通联系、宿主分布与地理环境之间的交互作用塑造区域风险差异。疫情时空风险的形成本质上是时间累积效应与外部环境—流动条件共同耦合的结果。

Step3 · 空间回归分析

空间回归分析
示例:空间回归输出图
结果解析
  • 空间杜宾模型(SDM)
  • 从2009、2010、2013及2018年的SDM残差空间分布图可以看出,各年份残差总体以接近零值为主,正负残差在空间上呈离散分布,未形成大范围、连续成片的同号聚集区,表明在引入空间滞后项及气象变量后,模型在总体上较好地削弱了因变量的空间自相关结构。不同年份残差的空间形态存在明显差异,反映出疾病空间分布及其驱动机制具有一定的时间非平稳性。2009年残差幅度整体较小,空间分布较为均衡,与该年份较高的拟合优度(伪R²=0.9541,Spatial伪R²=0.9631)相一致。该年份中tmin、bio19及vapr均达到显著水平,残差空间分布未表现出系统性偏差,说明气象因子及其空间效应对疾病分布具有较强解释力。2010年残差空间分布的离散程度有所增加,局部区域出现相对较大的正负残差,但整体仍未形成明显空间集聚,与该年份中部分气象变量仅达到边际显著或不显著的结果相一致。此时空间滞后项接近显著,提示疾病分布的空间依赖性开始增强,而气象因子的解释作用相对减弱。2013年残差空间异质性进一步增强,西南及部分中部地区正负残差对比明显,对应回归结果中空间滞后项显著(p<0.05),且最低气温与部分降水指标仍具有显著影响。这表明该年份疾病空间分布在一定程度上受到邻近地区病例水平的影响,空间扩散效应在残差结构中有所体现。2018年残差空间分布相较前期年份更为分散,局部地区残差幅度较大,但未呈现明显的系统性空间聚集。回归结果显示气象变量整体不显著,空间滞后项亦未通过显著性检验,说明该年份疾病空间分布中尚存在较多未被模型解释的非气象因素,但SDM仍在一定程度上控制了空间相关结构。总体而言,不同年份SDM残差空间分布均未表现出显著的空间集聚现象,说明模型在空间结构层面具有较好的稳健性;同时,残差空间格局与回归显著性结果在时间尺度上呈现一致变化特征,进一步表明气象因子对疾病分布的空间作用具有明显的年度差异性。

Step3 · 地统计分析

地统计分析
示例:地统计输出图
结果解析
  • 半变异函数分析
  • 2018~2021年中国非洲猪瘟疫情空间分布的半变异函数分析结果表明,在对发病数进行log1p变换和标准化处理,并纳入BIO-18、太阳辐射(srad)与风速(wind)等协变量构建均值项后,模型残差场仍表现出一定的空间结构特征;基于残差构建的经验半变异函数与高斯型理论变差函数具有较好的拟合一致性,说明疫情空间异质性并未被协变量完全解释,地区间仍存在距离衰减意义上的空间相关性。从年度分布格局看,2018年高值区主要出现在浙江、天津、黑龙江和江苏等地区,空间高值呈东部沿海与东北方向并存的分布特征;2019年高值中心进一步向江苏、湖南、内蒙古、甘肃和河北等地区扩展,其中江苏的geo_value最高,提示该阶段疫情空间差异显著增强;2020年高值区转移至河南、内蒙古和甘肃等中北部地区,空间格局较前期有所重组;至2021年,内蒙古和广东成为最主要高值区域,新疆维吾尔自治区亦表现出相对较高水平,而部分中部和华北省份则转为较低值。总体而言,2018—2021年中国非洲猪瘟疫情的空间分布具有明显的阶段性演变特征,高值区位置并非固定不变,而是在不同年份间呈现出由东部沿海和东北地区向中北部及局部南方地区动态转移的趋势,反映出疫情空间风险格局具有较强的时变性和区域异质性。

Step4 · 时空回归分析

时空回归分析
示例:时空回归输出图
结果解析
  • 空间杜宾面板回归
  • 回归结果显示,常数项不显著,表明在控制地区固定效应与时间维度后,疾病水平的系统性差异主要由气象因子及其空间效应所解释,而非整体截距偏移。从直接效应看,tmin与bio7对疾病发生呈显著正向影响(p<0.001与p<0.05),说明在长期尺度上,温度水平及其年内波动对疾病风险具有稳定的促进作用;相比之下,srad与bio19均表现为显著负向效应(p<0.05 与 p<0.01),表明较强辐射条件及降水集中度较高的气候背景在整体上对疾病发生具有抑制作用。vapr的直接效应不显著,提示其对本地疾病水平的影响在控制其他气象因素后并不突出。在空间溢出效应方面,多数气象变量的空间滞后项未达到显著水平,表明这些变量的作用主要体现为局地效应;但WX_vapr呈显著负向影响(p<0.01),说明邻近地区水汽条件的变化能够通过空间关联或区域联动机制,对本地疾病发生形成抑制效应。这一结果揭示了水汽相关因子在空间尺度上具有不同于温度与辐射变量的传播路径,其影响更可能通过跨区域气候背景而非单点条件发挥作用。尽管模型的Pseudo R² 较低(0.0099),但在包含地区固定效应、长时间序列及空间依赖结构的高维面板框架下,该指标反映的是气象因子的边际解释效应而非整体拟合优度。回归系数在符号方向与显著性上的一致性表明,气象变量在长期平均意义上对疾病发生具有统计显著但相对有限的解释作用,其影响程度明显小于地区固有差异与时间结构性因素。总体而言,该模型从长期与空间联动角度刻画了气象因子对疾病发生的平均效应及其空间溢出特征,为后续引入非线性模型或分期空间回归分析提供了稳健的计量学基准。从空间分布看,2005年目标变量年均值整体处于低水平,仅在少数省份呈现较高值;与之对应的拟合值表现为更平滑的区域梯度,能够复现主要高值区的大致位置。进一步结合残差年均值可见,2005年残差在空间上并非完全随机:西部大片区域以负残差为主(模型倾向于高估该区),而华北—中部部分省份出现正残差带(模型在这些区域存在低估),提示仍存在未被气象变量及其空间滞后项充分解释的区域性影响因素。相比之下,2020年均值呈现整体更低,中部出现显著单点高值的格局;pred_mean对全国背景水平的空间差异给出了较一致的解释,但对该中部异常高值的捕捉不足,体现在resid_mean中该省出现明显正残差(即模型低估了该地水平),而其余地区残差多接近0、仅在西部保持一定幅度的负残差。总体而言,这组三图共同表明:模型对全国背景型的空间差异解释较稳定,但在局部极端/突发高值及其相邻区域的再现能力相对有限,残差的空间结构提示后续可考虑引入更贴近区域异质性的解释变量或分层/交互项以改善局部拟合。

Step4 · 贝叶斯时空层级模型

贝叶斯时空层级模型
示例:贝叶斯输出图
结果解析
  • 贝叶斯时空层级模型
  • 2018~2021年中国非洲猪瘟疫情的BYM2区域时空风险模型结果表明,研究期内疫情风险具有较为显著的时空异质性,不同年份的风险高值区分布存在明显变化。就协变量解释风险(rr_glm)而言,高值区域整体上主要集中于我国北方、东北及西北地区,说明所纳入协变量对这些区域风险差异具有较强解释能力。2018年,协变量解释风险在东北地区及北方部分省份表现较高,而中南部地区总体偏低;2019年,高值区进一步向西北和北方扩展,新疆表现出更为突出的解释风险水平;2020~2021年,北方带状高值格局延续,其中西北地区与北部边境地区仍为协变量主导解释风险较高的区域,提示环境与结构性因素在这些区域的风险形成中可能发挥了持续作用。 从粗略相对风险(rr_raw)及贝叶斯平滑相对风险(rr_smoothed)的结果来看,疫情观测风险同样呈现明显的年度演化特征。2018年,高风险区主要分布于东北地区及部分东部沿海地区,表明疫情初期风险集聚较多出现在东北—东部通道;2019年,局部地区出现异常突出的高风险值,显示该阶段疫情空间分异显著增强,区域间风险差距较前期明显扩大;2020年,高风险区向北方内陆及中北部地区重新集聚,空间重心较前一阶段发生调整;至2021年,北方和西北地区仍保持较高风险水平,同时局部南方地区亦出现相对较高的风险值,说明疫情空间格局并未固定,而是在不同区域之间发生动态转移。与粗略相对风险相比,贝叶斯平滑相对风险的空间分布总体趋势保持一致,但局部极端值和随机波动被明显削弱,风险高值区边界更为连续、空间格局更为稳健。这表明BYM2模型在保留主要风险结构的同时,有效降低了小样本波动和偶然误差对结果判读的干扰。总体而言,2018~2021年中国非洲猪瘟疫情风险格局经历了由东北和东部局部集聚、向西北和北方内陆调整、并在后期形成北方优势高值分布的演变过程;同时,协变量解释风险与平滑风险之间并非完全一致,提示除观测协变量外,仍存在不可忽略的空间结构效应与时空随机扰动共同影响疫情风险分布。

Step4 · 时空扫描统计

时空扫描统计
示例:扫描统计输出图
结果解析
  • Poisson时空扫描
  • Poisson时空扫描结果进一步表明,在对病例及主要协变量进行校正后,疫情风险仍存在明显的残余时空聚集与阶段性迁移特征。2018年高风险区主要集中于东北地区,以黑龙江和吉林最为突出,提示疫情暴发初期的异常聚集首先出现在东北边境及其邻近联系区域。2019年高风险核心明显转向西北地区,新疆和西藏扫描强度最高,青海和甘肃等地亦表现出相对增强,说明在常规环境和群体规模因素校正后,西北地区仍存在未被充分解释的异常风险。2020年高风险区进一步收缩并集中于甘肃、四川和云南等中西部通道地带,表明疫情在中西部联系区域发生局部强化。2021年高风险区则扩展为内蒙古、河北、湖北、四川和新疆等多节点并存格局,显示后期疫情风险已由单一边缘输入或局部暴发演变为跨区域、多中心并存的时空重组。

Step4 · 时空热点演化与动态核密度

热点演化与动态核密度
示例:热点演化输出图
结果解析
  • 时空核密度估计
  • 2018~2021年中国非洲猪瘟疫情的时空核密度估计结果表明,疫情热点分布具有较为明显的阶段性演化和区域迁移特征。总体上看,热点高值区并未长期固定于单一地区,而是在不同年份间呈现由东北—华北地区起始、向西北方向扩展,并在后期表现为局部残留与重新分化的动态格局。具体而言,2018年热点高值主要集中于东北和华北部分地区,部分东部沿海省份亦表现出一定集聚强度,说明疫情暴发初期在北方地区形成了较为显著的时空聚集;2019年热点范围进一步外扩,西北地区尤其新疆的热点强度明显上升,同时北方带状高值格局仍然存在,提示疫情热点中心在空间上出现向西北延伸的趋势;2020年热点分布较前期有所收缩,高值区更多保留在北方—西北若干地区,空间集聚由相对分散转向更为集中;至2021年,热点格局进一步呈现局部化特征,新疆仍维持较高强度,华南局部地区出现新的相对高值,而中部部分区域则表现为较低水平。 从整体演变过程来看,时空核密度估计揭示出中国非洲猪瘟疫情热点由早期多点并存,逐步过渡为重点区域相对集中的分布形态,其间伴随明显的区域转移与强度调整。这说明研究期内疫情传播并非简单沿单一方向扩散,而是在不同年度中受到区域流行基础、空间邻近关系及相关环境因素共同作用,形成了具有时变性和空间异质性的热点分布格局。

Step5 · SEIR 模型

SVEIR 模型
示例:SVEIR 输出图
结果解析
  • SEIR模型
  • 无媒介SEIR模型完成仿真后,系统在结果弹窗中同步呈现时间演化曲线、时空模拟矩阵及指定单元状态信息,从而实现传播过程展示与结果判读的集成化输出。就时间模拟结果而言,易感者数量在模拟初期迅速下降,说明系统进入传播阶段后,大量个体在较短时间内由易感状态向潜伏和感染状态转移;潜伏者与感染者数量均在前期快速上升,并在较早阶段形成峰值,随后迅速回落至较低水平,表明该情景下疫情暴发过程较为集中,传播高峰出现时间较早;康复者数量则持续增加,并在中后期维持于较高水平,说明随着感染个体逐步退出传播链,系统最终以康复群体占优势的状态趋于稳定。比例分布曲线进一步显示,易感比例与潜伏比例在前期快速下降,而康复比例迅速升高并在较短时间内达到稳定高值,这表明该模型情景下疫情传播虽具有较强的早期冲击性,但持续时间相对有限。患病率曲线也呈现出一致特征,即在模拟初期迅速升高并形成单峰,随后快速下降并趋近于零,提示疫情在经历一次集中暴发后逐步进入衰减阶段。 从时空模拟矩阵来看,风险分布在多数空间单元中整体较低,仅在个别单元出现较为明显的中等强度风险信号,说明在当前参数设定下,疫情扩散并未表现出大范围、多中心的空间蔓延,而是主要集中于局部单元。结合弹窗中第43天、位置(5,5)的状态信息可见,该单元易感者为789,潜伏者为56,感染者为65,康复者为90,总数为1001;对应易感比例为78.81%,潜伏比例为5.63%,感染率为6.51%,康复比例为9.04%,系统判定其流行等级为中风险。这表明在模拟中期,局部单元仍保留一定传播压力,但总体上尚未形成大范围高风险扩散格局。综合来看,无媒介SEIR模型结果表明,该情景下疫情传播具有早期快速上升、短期达峰、随后迅速衰减的典型特征,空间上则以局部单元的阶段性风险暴露为主,整体扩散范围相对有限。

Step5 · SVEIR 模型

SVEIR 模型
示例:SVEIR 输出图
结果解析
  • SVEIR模型
  • SVEIRS模型完成仿真后,系统以结果弹窗的形式同步展示时间演化曲线、时空模拟矩阵及指定时点-空间单元的状态信息,从而实现模型过程与结果判读的一体化呈现。其中,时间模拟曲线区给出了易感者(S)、免疫/接种者(V)、潜伏者(E)、感染者(I)与康复者(R)数量随时间的动态变化,并进一步展示免疫比例与易感比例的演变以及感染率变化轨迹;时空模拟矩阵区则以热度矩阵方式反映不同时间节点下各空间单元的风险分布,配合时间滑块可对特定日期的空间状态进行查询;底部状态信息区同时回显所选位置在指定日期下的各舱室人数、比例结构及流行等级。就本次模拟结果而言,SVEIRS系统表现出较为典型的免疫衰减条件下的非单调传播过程:易感者数量在模拟初期快速下降,随后逐步回升并在后期维持于较高水平;免疫/接种者数量则持续减少,提示免疫保护随时间减弱;潜伏者与感染者在初期均出现较快上升后回落,其中感染率在前期形成一次明显峰值,随后下降,并在中后期出现一定程度的再次抬升,说明在免疫衰减和易感人群重新积累的共同作用下,疫情存在二次波动风险;康复者数量则先快速增加,之后趋于相对稳定。比例曲线进一步表明,免疫比例总体持续下降,而易感比例在前期降低后再度上升,这与感染率后期再次波动的变化趋势基本一致。时空模拟矩阵显示,在当前参数设定下,各空间单元的风险分布整体较为均匀,未见明显的高风险集聚斑块,说明本次模拟中空间异质性相对有限,疫情演化主要表现为各单元间较为同步的动态变化。以第35天、位置(0,0)为例,该单元易感者为894、潜伏者为27、感染者为29、康复者为34,总群体为985,易感比例为90.81%,感染率为2.95%,系统判定其流行等级为低风险。总体来看,该结果表明在接种—免疫衰减并存的条件下,疫情虽可在早期得到一定抑制,但由于免疫保护未能长期维持,仍可能在中后期出现风险回升,因此持续免疫维持和动态干预对于抑制再次传播具有重要意义。

Step5 · SEIIR-C 模型

SEIIR-C 模型
示例:SEIIR-C 输出图(可替换为你的图)
结果解析
  • SEIIR-C模型
  • 多宿主–媒介–环境SEIIR-C模型完成仿真后,系统在结果弹窗中同步展示家畜宿主、野生宿主、媒介种群与环境污染水平的时间演化曲线、时空模拟矩阵以及指定时点-空间单元的状态信息,从而实现传播过程、空间分布与局部风险判读的综合呈现。就时间过程而言,家畜宿主系统在模拟初期表现出较强的暴发特征:家畜易感群体迅速下降,潜伏与感染群体在前期快速上升并形成峰值,随后逐步回落,而移出/康复类数量持续增加并在中后期维持较高水平,说明家畜宿主内部传播启动较快,且在经历集中扩散后逐渐进入衰减阶段。野生宿主的动态变化与家畜总体趋势相近,但其移出类上升更为明显,提示野生宿主在传播过程中同样参与了病原维持,并可能在一定时期内承担了感染扩散或持续传播的作用。媒介种群方面,蜱虫易感数量在初期显著下降,潜伏与感染媒介在早期迅速出现后逐渐降低,表明媒介传播在疫情前中期发挥了重要放大作用,但随着感染来源减少,其传播强度亦随之减弱。与宿主和媒介的快速波动相比,环境污染水平C呈现出更为明显的滞后累积特征,即在模拟前期迅速升高并达到高值,随后虽持续下降,但衰减速度相对较缓,说明环境介质在该模型中具有一定的病原储存和延续效应,可对传播过程形成持续支撑。 从时空模拟矩阵看,风险并未在所有空间单元中均匀扩散,而是主要集中于中心区域及其相邻单元,形成较为典型的局部高值集聚格局。其中,中心单元风险最高,周边若干单元呈现由中心向外递减的扩散特征,说明在多宿主-媒介-环境耦合机制下,疫情更易在局部核心区域持续放大,而非同时在全域范围内均衡传播。结合第57天、位置(0,0)的状态信息可见,该单元家畜易感数为287、野猪易感数为78、蜱虫易感数为340,各潜伏与感染舱室均已降至0,环境污染水平亦接近于0,系统判定其为无明显污染状态。这表明在模拟中后期,部分外围单元已基本退出传播过程,而中心区域仍保留较高风险,进一步反映出该模型结果具有明显的空间异质性。总体来看,此次SEIIR-C仿真结果表明,疫情传播受到家畜宿主、野生宿主、媒介种群与环境污染共同驱动,传播过程具有宿主与媒介前期快速放大、环境污染滞后累积、空间风险局部集中并逐步衰减的典型特征。

Step6 · 统计与时间序列预测

统计与时间序列预测
示例:时间序列预测输出图
结果解析
  • SARIMAX 时间序列预测
  • 基于乌克兰非洲猪瘟历史疫情资料及BIO_16、BIO_10、BIO_9、BIO_3和BIO_15等气候变量构建的SARIMAX模型表明,未来疫情风险在不同SSP情景下均呈现明显空间异质性。模型残差诊断结果总体可接受,说明其能够用于未来风险格局的情景推演。预测结果显示,未来风险并非在全域范围内同步升高,而是主要集聚于中北部、东北部及部分相邻区域,表现出较稳定的局部高值核心。相比SSP126,SSP245和SSP585情景下高风险区的强度与持续性有所增强,且在2041~2060年阶段表现更为明显,提示较高排放背景下疫情风险可能进一步累积并强化。总体来看,SARIMAX模型能够较好揭示未来疫情风险的区域分异及情景变化趋势,可为重点区域识别和分区预警提供依据。

SARIMAX

Step6 · 贝叶斯时空预测

贝叶斯时空预测
示例:贝叶斯预测输出图
结果解析
  • BYM2 贝叶斯时空风险预测
  • 基于乌克兰非洲猪瘟历史疫情资料及气候变量构建的BYM2区域时空风险预测模型表明,未来疫情风险在不同SSP情景下同样表现出较为显著的空间异质性。模型采用随机游走一阶时间结构与Type III空间–时间交互形式,训练阶段的Mean Poisson Deviance、MAE和RMSE分别为25.1834、12.7743和34.8835,95%后验预测区间覆盖率为92.03%,结合区间校准与过度离散修正结果,说明该模型能够较为稳定地用于未来风险格局的情景推演。预测结果显示,未来风险并未在全域范围内同步增加,而是主要集中于西部边缘地区以及东部局部地区,呈现出较为明确的局部高值核心与周边低值背景并存的分布格局。其中,在SSP126情景下,2021~2040年高风险区主要集中于西部局部地区,至2041~2060年东部部分地区风险有所抬升,但整体仍以单一高值核心主导;在SSP245情景下,两时段均表现为西部高值核心持续存在,同时东部局部地区维持一定风险水平,空间分异较SSP126更为清晰;在SSP585情景下,未来风险格局的增强更为明显,2021~2040年东部地区高风险水平显著上升,西部地区亦保持较高风险,至2041~2060年西部高值核心进一步强化,并与东部局部高风险区形成相对呼应。总体来看,BYM2区域时空风险模型不仅揭示了未来疫情风险具有稳定的区域分异特征,也表明在较高排放背景下,局部高风险区的强度和持续性可能进一步增强,可为未来重点防控区域识别和分区预警提供依据。

Step6 · 空间 / 时空回归预测

空间/时空回归预测
示例:回归预测输出图
结果解析
  • 空间杜宾面板回归
  • 基于乌克兰非洲猪瘟历史疫情资料及BIO_16、BIO_18和BIO_15等气候变量构建的空间杜宾模型预测结果表明,未来疫情风险在不同SSP情景下均呈现出较为明显的空间异质性。模型采用Poisson形式的近似空间杜宾回归框架,在引入解释变量本地效应与空间滞后效应后,整体拟合效果较好,Pseudo R²达0.8376,说明该模型能够较好刻画疫情风险的空间分异特征。从参数估计结果看,BIO_18和BIO_15对风险具有正向影响,其空间滞后项亦表现为显著正效应,而BIO_16及其空间滞后项则呈显著负效应,表明气候因子不仅影响本地疫情风险,还可通过空间邻近关系对周边地区产生溢出作用。 从未来预测格局看,不同情景下的高风险区分布具有一定稳定性,整体上主要集中于西南部地区,并在东南部和东部若干区域形成次高值带,中部及北部大部分地区预测值相对较低,呈现出较清晰的核心—边缘分异结构。具体而言,在SSP126情景下,2021~2040年与2041~2060年的高值核心均稳定分布于西南部,东南部局部地区维持一定较高风险,但至后期其范围和强度有所收敛;在SSP245情景下,西南部高风险核心持续存在,同时东南部和东部局部地区的预测风险相对较高,表明中等排放背景下疫情风险仍具有较强的区域集聚特征;在SSP585情景下,2021~2040年风险响应范围相对更广,西部及东部部分地区均表现出较高预测值,而至2041~2060年,高风险格局进一步向西南部核心区集中,东部次高值区则相对减弱。总体来看,空间杜宾模型预测结果显示,未来乌克兰非洲猪瘟疫情风险并不会在全域范围内均匀扩散,而是更可能表现为少数核心区域持续偏高、周边地区梯度过渡的空间格局;同时,不同SSP情景下风险分布虽存在阶段性差异,但西南部始终是未来重点关注的潜在高风险区域,可为分区防控和重点区域预警提供依据。

Step6 · 机器学习 / 深度学习

机器学习/深度学习预测
示例:ML/DL 预测输出图
结果解析
  • 时空图神经网络预测模型
  • 时空图神经网络模型对研究区疫情风险进行多情景预测,以历史时序信息和空间邻接关系为基础,在SSP126、SSP245和SSP585情景下输出未来时期的空间风险分布。结果表明,模型在验证集上取得较好的识别效果,最优轮次对应的outbreakF1为0.9852,deviance、RMSE和MAE分别为11.8752、12.6703和1.9786,说明模型对疫情暴发信号具有较强的判别能力。从空间分布看,不同情景与时期下高风险区总体位置较为稳定,主要集中于研究区北部及中东部部分地区,表明区域风险格局具有较强的持续性;不同SSP情景之间的差异主要体现在风险强度的轻微波动,而非高风险中心的明显迁移。

Step6 · 动力学情景预测

动力学情景预测
示例:动力学预测输出图

(此处替换为你的解析内容)